成人av

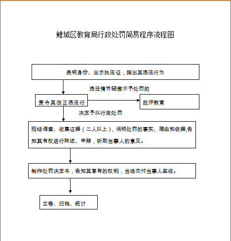
鲤城区教育局行政处罚程序简易流程图
时间:2022-04-12 17:44 浏览量:1

附件下载